(通讯员 赵慧君)2022年7月,学院传统发酵食品团队在学术期刊《Systematic and Applied Microbiology》上发表了学术论文《Characterization of two novel pentose-fermenting and GABA-producing species: Levilactobacillus tujiorum sp. nov. and Secundilactobacillus angelensis sp. nov. Isolated from a solid-state fermented zha-chili》(DOI号:10.1016/j.syapm.2022.126344)。张振东博士为第一作者,郭壮博士为通讯作者,我校为第一单位和通讯单位,酵母功能湖北省重点实验室为合作单位,研究工作得到了湖北省教育厅科学研究计划重点项目的资助,研究工作以我校湖北省食品配料工程技术研究中心和乳酸菌生物技术与工程襄阳市重点实验室为依托开展。

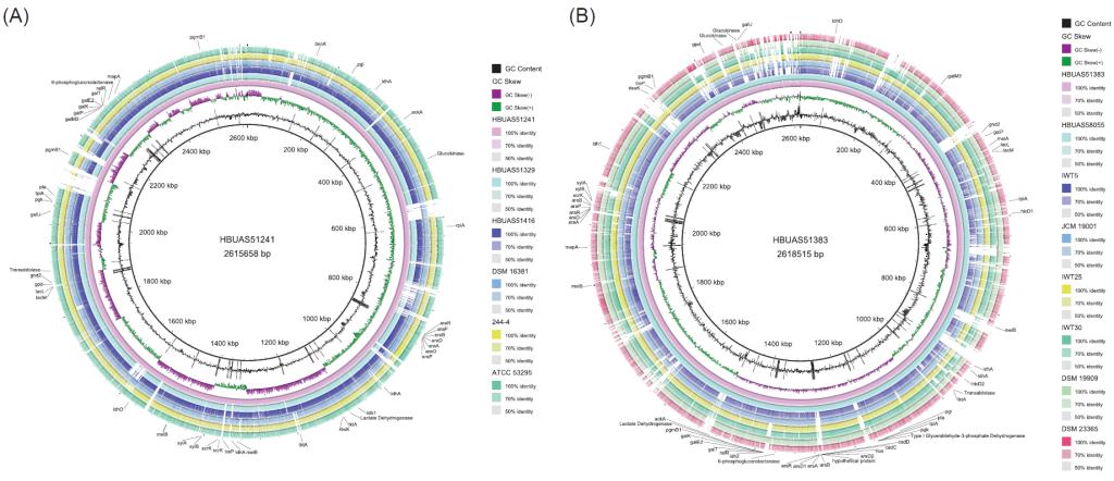
图1 Levilactobacillus tujiae HBUAS51241T(A)和Secundilactobacillus angelii HBUAS51383 T(B)新物种的基因组比较圈图
在对华中地区传统发酵食品鲊广椒乳酸菌多样性进行研究的过程中,传统发酵食品团队分离到了HBUAS51241、HBUAS51329、HBUAS51416、HBUAS51383和HBUAS58055等5株菌株。虽经16S rRNA基因序列比对判定前3株菌株隶属于促生乳杆菌属(Levilactobacillus),而后2株隶属于嗜戊糖乳杆菌(Secundilactobacillus),但经平均核苷酸一致性、氨基酸一致性和基因组杂交值等指标分析发现其与最相近的模式菌株均存在较大差异,因而初步判定其为疑似新物种。通过比较基因组学和多相分类方法相结合的手段,研究团队对疑似新物种的系统发育关系、生理生化特性、醌类型、极性脂和脂肪酸含量等指标进行了系统解析,进而最终确定了上述5株菌隶属于2个新物种,并用土家促生乳杆菌属新种(Levilactobacillus tujiae sp. nov.)和安琪嗜戊糖乳杆菌新种(Secundilactobacillus angelii sp. nov.)进行了命名,这也是即使用“襄阳”、“恩施”、“鲊广椒”和“诸葛氏”命名4个新物种后,传统发酵食品团队命名的第5个和第6个新物种。

图2 Levilactobacillus tujiae HBUAS51241T(A)和Secundilactobacillus angelii HBUAS51383 T(B)新物种的电镜图
近年来,传统发酵食品团队立足华中和西南地区传统淀粉质发酵食品,从湖北、湖南、贵州、四川和重庆等5省100余县/市/区采集鲊广椒、米酒、酒曲和莽椒等发酵食品1800余份,分离鉴定保藏乳酸菌菌株6200余株,初步建成华中地区最大的乳酸菌菌株资源库,乳酸菌新物种的再次发现和命名也说明我校在乳酸菌遗传多样性研究方面研究特色初现。
审核:余海忠